Справка документа
Источник публикации
Официальный интернет-портал правовой информации http://pravo.gov.ru, 27.01.2022
Постановление Правительства Ивановской области от 25.01.2022 N 19-п "О внесении изменений в постановление Правительства Ивановской области от 13.11.2013 N 450-п "Об утверждении государственной программы "Развитие образования Ивановской области" (вместе с "Методикой распределения и правилами предоставления иных межбюджетных трансфертов бюджетам муниципальных районов Ивановской области на благоустройство территорий муниципальных дошкольных образовательных организаций Ивановской области в 2022 году", "Порядком предоставления и распределения субсидий бюджетам муниципальных образований Ивановской области на модернизацию школьных систем образования", "Порядком предоставления из областного бюджета гранта в форме субсидий некоммерческим организациям на реализацию на территории Ивановской области практик поддержки добровольчества (волонтерства) по итогам проведения ежегодного всероссийского конкурса лучших региональных практик поддержки и развития добровольчества (волонтерства) "Регион добрых дел" в 2022 году")
Скачать:
PDF (7 Мб)
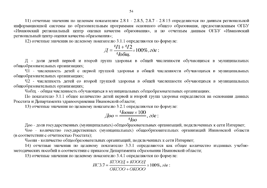
Страница 54 из 147